Skip to main content
x
Main navigation
Accueil
Douanes
Historique
Missions
Organisations et Fonctionnement
Organisation
Fonctionnement
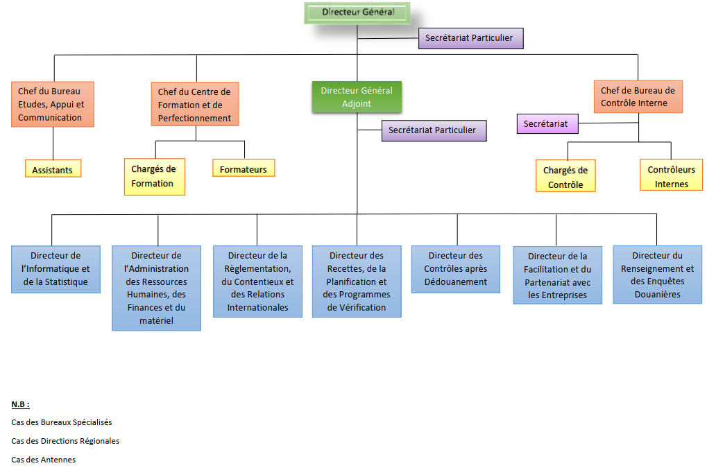
Organigramme
Directions Régionales
Bureaux Spécialisés
Services Extérieurs
Formation, Recrutement, Stage
Formation
Recrutement
Stage
Dedouanement
Mot du Directeur
Professionnels
Centre d'expertise technique (CET)
Déclaration des marchandises
L'espèce tarifaire des marchandises
L'origine des marchandises
La valeur des marchandises
Intention d'importation
Marquage des marchandises
Le Transit
Regimes Douaniers Economiques
Régime de l'entrepot
Admission temporaire
Importation temporaire des véhicules automobiles
Exportation temporaire
Importation temporaire des biens appartenant aux voyageurs
Produits Prohibés
Produits prohibés à l'importation
Produits prohibés à l'exportation
Particuliers
Vous arrivez
Qu'avez-vous à déclarer
Franchises
Contrôle des moyens de paiement
Importation temporaire de biens
Vous partez
Qu'avez-vous à déclarer
Contrôle des moyens de paiement
Vous déménagez
Changement de résidence
Franchises diplomatiques
Héritage
Trousseaux d'étudiant
Trousseaux de mariage
Vous venez avec un véhicule
Vous quittez le Mali avec un objet d'art
Envois postaux
À l'importation
Colis postaux
Paquets Postaux
Bases réglementaires
Codes des Douanes
Version PDF
Version en ligne
Texte législatifs et réglémentaires
Notes de services (Codes additionnels)
Tarif des douanes
Publications
Actualités
La revue des douanes
Photos-Galeries
Vidéos
Réalisations
Recettes
Lutte contre la fraude
Statistiques de saisies
Organigramme
Fichier:
organigramme-converted.pdf